聚焦“信创软件”,中国软协首次发布《2025中国信创软件高质量发展报告》
(来源:中国软件行业协会)
在数字技术重构全球经济秩序、地缘政治博弈向科技主权延伸的今天,信创产业已超越单纯的技术替代范畴,成为关乎国家安全、经济韧性与数字文明话语权的核心战略支点。全球信创体系正经历以“供应链分散割据”与“产业链节点多元集聚”为特征的分裂与重构态势,芯片禁运、算法封锁、软件禁用、数据壁垒等事件频发,凸显出关键技术自主可控的战略重要性。
2025年是国家“十四五”规划收官之年,也标志着我国信创产业开始从“安全可控”迈入到“价值创造”的战略跃迁期。我国信创软件承载着突破“卡脖子”技术封锁、保障数字经济主权的双重使命,推动信创软件高质量发展已上升至国家战略层面,成为构建新发展格局的关键支撑。
为系统推进我国信创软件高质量发展,中国软件行业协会首次发布《2025中国信创软件高质量发展报告》(以下简称“报告”)。报告全面梳理我国信创软件发展现状、关键趋势与核心挑战,提出具有实操性的策略建议,旨在为产业政策制定与企业战略布局提供前瞻指引。

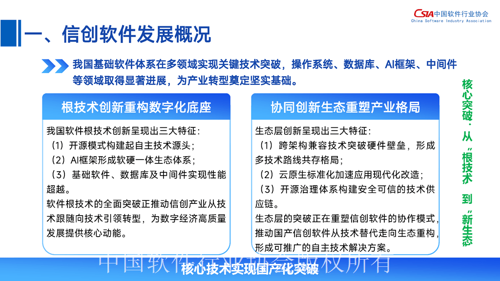
《报告》系统总结2025年信创软件八大关键趋势:人工智能深度赋能,智能应用规模化落地;行业数字转型提速,信创将成为关键底座;全产业链生态协同,单兵突进到军团作战;开源重构产业规则,争夺全球技术话语权;安全范式发生转变,内生安全成为新主流;全球布局加速升级,信创出海开辟新市场;产教融合持续深化,构建信创人才蓄水池;标准制定走向全球,从跟跑转换领跑模式。
《报告》指出,政策红利叠加效应加速显现、数字化转型释放出万亿需求、大模型技术跃进催生新兴赛道、全球供应链重构带来替代窗口等四大战略机遇驱动信创软件跨越式发展;同时认为,关键技术代差追赶承压、产业链生态适配存在瓶颈、商业可持续性有待提升、央企数科公司带来竞争新格局、国际竞争壁垒阻碍出海进程等五大核心挑战制约信创软件高质量发展。
《报告》依据《信创软件企业高质量发展评估标准》(T/SIA 060—2025),从技术竞争力、市场竞争力、生态贡献度、动态发展能力四个维度综合评估,最终遴选发布“2025年度中国信创软件高质量发展百强企业”榜单,旨在树立行业标杆、强化示范引领,为经济社会数字化智能化转型注入强劲动力。





















免责声明:本文为转载,非本网原创内容,不代表本网观点。其原创性以及文中陈述文字和内容未经本站证实,对本文以及其中全部或者部分内容、文字的真实性、完整性、及时性本站不作任何保证或承诺,请读者仅作参考,并请自行核实相关内容。







